贾攀的流水账
Panmax's Blog
首页
文章列表
书单
浴室沉思
关于我
Search
0%
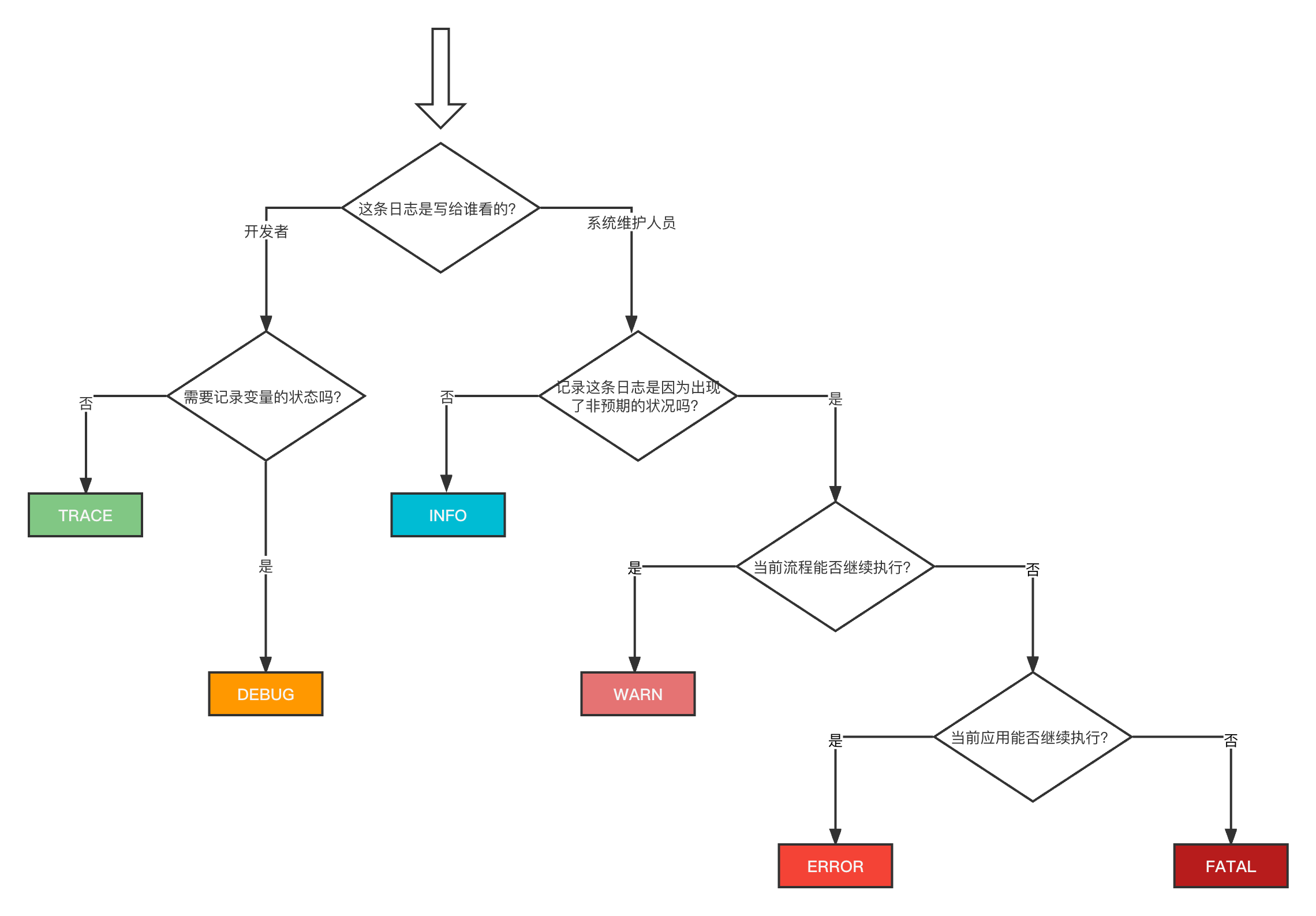
选择合适的日志级别
Posted on
2022-10-10
In
技术
Valine: